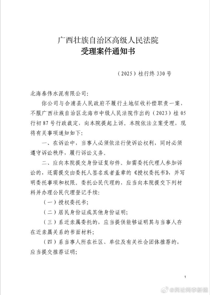
当前位置:首页 > 热点话题 > 正文内容

合法工业用地遭强征16年未获补偿 企业维权路漫漫 ——北海泰伟水泥有限公司土地征收纠纷调查

admin8个月前 (08-17)热点话题289

舆论网北海讯 2025年8月7日,北海泰伟水泥有限公司(以下简称“泰伟公司”)向舆论网反映,其位于合浦县闸口镇黄金岭的65.2亩工业用地因玉铁高速公路建设被征收,但16年来未获任何补偿,企业合法权益遭受严重侵害。记者调查发现,该案涉及征地程序争议、补偿款错付及司法执行困境等多重问题。

46aa3389ly1i4gqjrgd15j20ox10z42q.jpg

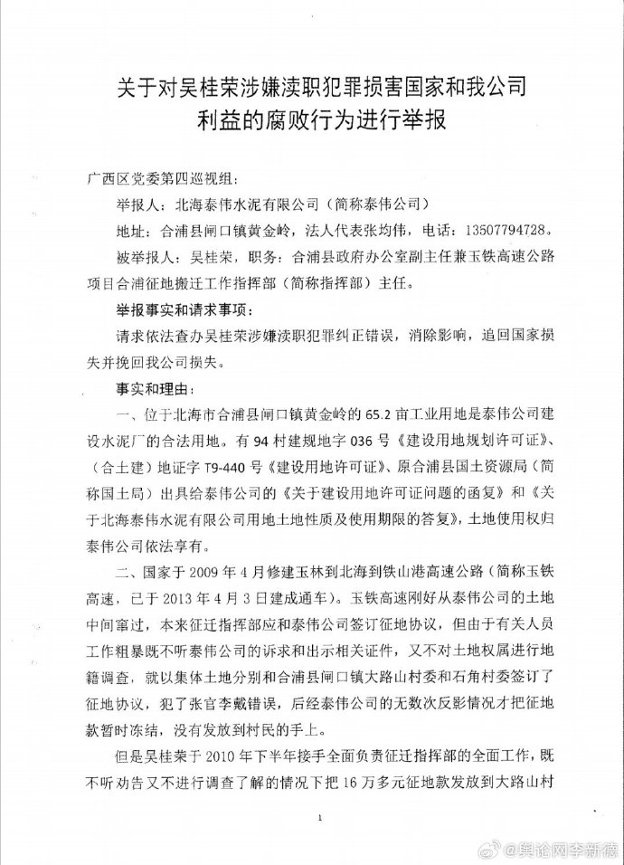
一、合法权属明确征收程序存疑


泰伟公司持有的94村建规地字036号《建设用地规划许可证》及(合土建)地证字T9-440号《建设用地许可证》显示,涉案土地性质为工业用地,权属清晰。2009年玉铁高速建设启动后,合浦征地搬迁工作指挥部(以下简称“指挥部”)未与泰伟公司协商,直接将土地作为集体土地补偿给大路山村委和石角村委,导致高速公路将泰伟公司土地分割为四块,丧失工业用地使用价值。
北海市中级人民法院(2020)桂05民终524号民事裁定书明确认定,涉案土地征收行为系政府部门实施,补偿责任应由相关部门承担。然而,指挥部在未与土地使用权人达成协议的情况下,擅自发放补偿款30余万元至村委账户,程序严重违规。

46aa3389ly1i4gqjrxhscj20u015lwl7.jpg


二、高速公路建成通车后65.2建设用地已分为不规则4小块失去了工业用地使用价值


经专业机构评估,泰伟公司直接土地损失达647.65万元,利息损失累计682.56万元(截至2021年底),合计超1330万元。公司法人代表张均伟表示:“土地被征收后,因红线分割导致场地无法整体规划,周边区域又被禁止建设,该65.2亩工业用地己失去了使用价值。


三、16年维权未果,政府协调流于形式


自2009年起,泰伟公司多次向县、市两级政府反映问题,相关部门虽召开协调会,但始终未解决补偿问题。2012年向广西纪委举报后,合浦纪委虽认定补偿错误,但后续处理长期停滞。2020年法院裁定明确补偿责任后,相关部门仍未履行法定职责,涉嫌违反《行政诉讼法》第47条关于行政机关履职时限的规定。


法律专家:程序违法亟待纠偏


针对此事,法律界人士指出:
1. 程序违法性明显:根据《土地管理法》第48条,征收必须保障被征地人知情权与补偿权。指挥部未履行法定程序,直接剥夺企业参与权,构成程序违法。
2. 补偿标准争议:若按《广西壮族自治区实施〈公路法〉办法》第12条,高速公路红线外80米内禁止建设,涉案土地应全额征收而非部分补偿。
3. 司法救济渠道受阻:企业申请信息公开、行政复议均无果,符合《行政诉讼法》第12条“不履行法定职责”之情形,建议提起行政诉讼。

46aa3389ly1i4gqjsbik5j20u0160wi7.jpg


同类案例启示:司法介入可破僵局


2025年2月,博白县法院成功调解一起玉铁高速征地款分配纠纷,通过冻结后续征地款强制履行判决,保障村民权益。法律专家建议,泰伟公司可参照此案,申请法院对补偿款实施保全,并追究相关部门怠于履职的责任。
企业呼吁:恳请北海市纪委监委介入调查程序违法问题,责令相关部门限期履行补偿义务,同时引入第三方评估机构重新核定损失,还企业公平正义。
编者按:从“民告官”胜诉到征地补偿规范化,法治进程中的每一步都关乎企业生存与政府公信。泰伟公司16年维权路,折射出基层治理的深层矛盾,亟待通过制度完善与司法纠偏实现破局。
(注:本文基于企业提供的法律文书及公开信息整理,相关部门回应请关注后续报道。)

附件
1. 土地权属证明文件(94村建规地字036号等)和(合土建)地证字第19-440号《建设用地许可证》
2. 北海市中级人民法院(2020)桂05民终524号《民事裁定书》
3. 专业机构土地价值评估报告
4. 县市两级政府协调会会议纪要(2012-2023)

扫描二维码推送至手机访问。

版权声明:本文由北京李新德法律咨询发布,如需转载请注明出处。

本文链接:http://52yulun.com/?id=24

分享给朋友:

“合法工业用地遭强征16年未获补偿 企业维权路漫漫 ——北海泰伟水泥有限公司土地征收纠纷调查” 的相关文章

法治亮剑:村民集体控告基层政府不作为与涉嫌黑恶势力保护伞事件调查

法治亮剑:村民集体控告基层政府不作为与涉嫌黑恶势力保护伞事件调查

导语2025年8月,贵州省纳雍县龙场镇龙场村磨窝组村民向舆论网反映,当地政府在处理一起涉及跨镇土地争议及宗族矛盾的案件中涉嫌行政不作为,同时指控村党支部书记宋敏及其家族成员存在滥用职权、勾结黑恶势力等问题。目前,该事件已引发省级政法部门关注,纳雍县政法委已成立专项调查组介入。争议焦点:百年坟地与土地权属之争据控告人提供的材料显示,争议的土地位于龙场镇行政界线管辖范围内,历史上存在土地性质认定分歧。...

河南三门峡: 八十万房产疑遭“空手套白狼”,司法判决陷三重质疑漩涡

河南卢氏县企业家马俊峰实名举报称自己价值近八十万的房产(加上装修及家县)被他人“零元购”,更令人震惊的是,两级级法院三次判决均支持了这一结果。这起离奇的房产纠纷案,正将司法程序公正性置于聚光灯下。**核心案情:48万交易背后的零支付疑云**2018年11月20日,马俊峰与刘小民签订房屋买卖合同,约定以48万元出售东城小区一处市值约80万元的房产。但马俊峰坚称:“我一分钱都没收到!”他指控刘小民要求...

“琴桑园”贷款诈骗案疑云:一份无期徒刑判决背后的法律冲突与证据谜团

一份看似普通的贷款纠纷,如何演变为涉案金额150万元的“特别巨大”诈骗案?藏族企业家多吉扎西被判处无期徒刑的背后,是确凿的犯罪事实,还是程序瑕疵与证据矛盾下的冤错案件?舆论网通过梳理长达七年的司法卷宗,揭示这起案件中存在的重大法律争议。一、罪与罚:从企业家到无期徒刑犯2008年7月,时任西藏神湖集团总裁的多吉扎西被刑事拘留。起诉书指控其通过虚假出资、非法变更土地使用权证等手段,骗取农业银行日喀则支...

土地抵押贷款争议背后的法治思考

一位企业家因抵押贷款被判无期徒刑,而抵押物价值远超贷款额,这起案件折射出司法实践中如何区分经济纠纷与刑事犯罪的深刻命题。近日,多吉扎西案引发法律界关注。这位西藏企业家因公司抵押贷款150万元被判处无期徒刑,尽管抵押的土地评估价值高达1609万元,且贷款最终已全部偿还。这起案件揭示了在经济活动中如何准确界定民事纠纷与刑事犯罪的重要界限,也让我们思考如何避免民事纠纷刑事化处理,坚守罪刑法定原则。01...

同案不同判:司法公正的挑战与统一标准的追求

两起情节高度相似的案件,两个截然不同的判决结果,“同案不同判”现象正拷问着中国司法的公正性与统一性。2019年,两起职业打假人知假买假要求商家10倍赔偿的案件,分别由山东青岛中级人民法院和北京第三中级人民法院审理。青岛中院认定知假买假属于消费行为,支持了10倍赔偿请求;而北京三中院则认定职业打假人不是消费者,驳回其请求。这种“同案不同判”现象不仅存在于民事案件,在刑事案件中也时有发生。01 同案不...

发表评论

访客

◎欢迎参与讨论,请在这里发表您的看法和观点。